login...
公告
您的位置: 网站首页 > 成功之路 > 正文

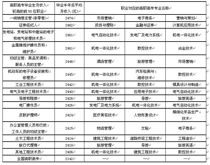
麦可思调研机构发布2010届高职高专前50位高薪职业及其对应专业(图)

作者:王晓莉 来源:未知 日期:2012-07-18 12:51:01 人气:

新浪网2011年6月 基于2011年最新的调研数据,麦可思研究团队特别推出系列“2011年度麦可思-中国高等教育培养质量与社会需求专题”,其中的信息既可作为高考(微博)生志愿填报时的重要参考之一,帮助高考生在一定分数范围内选择就业质量更好的大学和专业;也可作为正在求职的应届大学毕业生择业参照之用。需要提醒的是,任何统计调查数据都存在一定的误差,本数据仅供参考,不能成为读者决定的唯一依据,也不能对读者的决定负责。“2011麦可思-大学生就业年度指标”包括7个部分。以下为报告内容。
麦可思- 2010届高职高专毕业生从事的前50位高薪职业①及其对应专业(前3位)